九州酷游「中国」官方网站
关于我们
机构简介
领导介绍
机构设置
贸促系统
工作动态
工作动态
通知公告
国际、台港澳交流
国际交流
台港澳交流
商事法律
政策文件
摩擦应对
原产地证
ATA单证册
ECFA中心
贸易政策审议
商事调解
海事理算
打击侵权假冒
地理标志产品品牌证明
会议展览
投资福建
福建省情
优惠政策
招商项目
贸促商机
供求信息
投资信息
经贸资讯
党的建设
习近平主题教育
二十大精神
党史学习教育
党建风采
群团建设
创建文明单位
党纪学习教育
模范机关创建
二十届三中全会
中央八项规定
国际商会
工作动态
通知公告
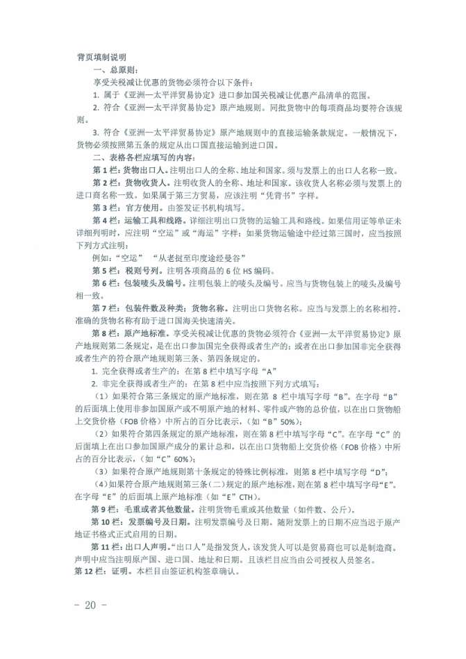
关于做好亚太贸易协定(修订版)项下原产地证书签发工作的通知
关于做好亚太贸易协定(修订版)项下原产地证书签发工作的通知
发布时间:2018.07.02
浏览量:2449
通知公告
关于在全国正式启动贸促会原产地证书自主打印推广项目的通知
2017年专项支出绩效自评公示
热点推荐
商务部:推动二手车出口由“规模增长”迈向“价值增长”
前10月全国网上零售额增长9.6%
数据缺位,美货币政策步入“迷雾区”
侨桥通西非 优品拓新程 泉州市贸促会引领企业深耕非洲市场成效卓著
询价采购中标结果公告
中共福建省委十一届九次全会在榕举行
关于福建省贸促会采购一批办公家具公告
询价采购公告
商务部:推动二手车出口由“规模增长”迈向“价值增长”
前10月全国网上零售额增长9.6%
数据缺位,美货币政策步入“迷雾区”
侨桥通西非 优品拓新程 泉州市贸促会引领企业深耕非洲市场成效卓著
询价采购中标结果公告
中共福建省委十一届九次全会在榕举行
关于福建省贸促会采购一批办公家具公告
询价采购公告
欧亿网页版
|
爱游戏ayx官方登录入口
|
新利网址
|
满冠官方网页版
|
欧亿官方登录网
|
九游网页版·官方版在线入口
|
拉菲官网登录
|
九游游戏官网网页版
|
开云手机站官网
|