九州酷游「中国」官方网站
关于我们
机构简介
领导介绍
机构设置
贸促系统
工作动态
工作动态
通知公告
国际、台港澳交流
国际交流
台港澳交流
商事法律
政策文件
摩擦应对
原产地证
ATA单证册
ECFA中心
贸易政策审议
商事调解
海事理算
打击侵权假冒
会议展览
投资福建
福建省情
优惠政策
招商项目
贸促商机
供求信息
投资信息
经贸资讯
党的建设
习近平主题教育
二十大精神
党史学习教育
党建风采
群团建设
创建文明单位
党纪学习教育
模范机关创建
二十届三中全会
中央八项规定
国际商会
工作动态
通知公告
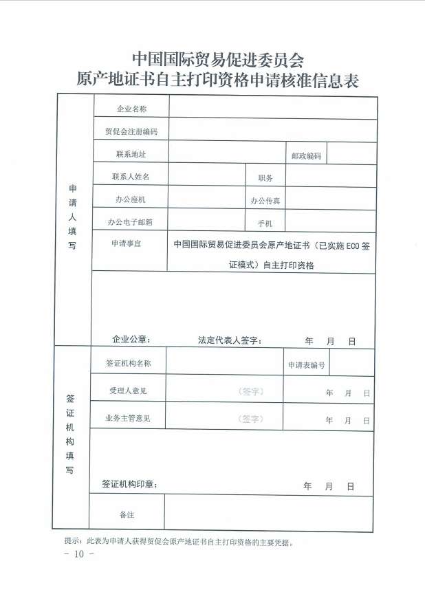
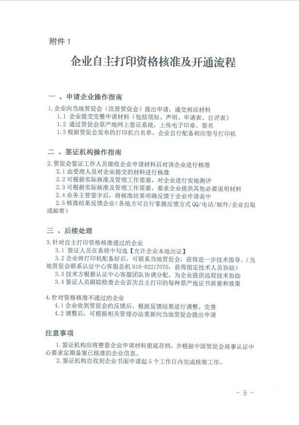
关于在全国正式启动贸促会原产地证书自主打印推广项目的通知
关于在全国正式启动贸促会原产地证书自主打印推广项目的通知
发布时间:2018.07.09
浏览量:2221
通知公告
关于土耳其文件认证要求的通知
关于做好亚太贸易协定(修订版)项下原产地证书签发工作的通知
热点推荐
福建省深入贯彻落实“大侨务”观念、打好新时代新“侨牌”座谈会举行
福建省委理论学习中心组学习会举行
省贸促会召开深入贯彻中央八项规定精神学习教育总结会
省贸促会召开2025年上半年党风廉政建设形势分析会
会领导参加第22届中国—东盟博览会
南安市首份出口商品品牌证明书签发 固美金属成为首家获证企业
2025宁德国际新能源产业及储能装备博览会开幕
宁德举办央国企绿色转型论坛暨供需对接会
福建省深入贯彻落实“大侨务”观念、打好新时代新“侨牌”座谈会举行
福建省委理论学习中心组学习会举行
省贸促会召开深入贯彻中央八项规定精神学习教育总结会
省贸促会召开2025年上半年党风廉政建设形势分析会
会领导参加第22届中国—东盟博览会
南安市首份出口商品品牌证明书签发 固美金属成为首家获证企业
2025宁德国际新能源产业及储能装备博览会开幕
宁德举办央国企绿色转型论坛暨供需对接会
开云电子
|
世预赛网页入口
|
安博站官网
|
星空体育网
|
网投在线-【官网】
|
乐虎登录入口
|
买球
|
博鱼电脑网页版
|
开云唯一官网
|